ກ່ອນທີ່ຈະອອກເດີນທາງໄປເຮັດວຽກຢູ່ປະເທດຍີ່ປຸ່ນໃນນາມເປັນ SSW
日本語
English
Filipino
ភាសាខ្មែរ
नेपाली
မြန်မာဘာသာစကား
Монгол хэл
Bahasa Indonesia
Tiếng Việt
ภาษาไทย
简体中文
বাাংলা
O`zbek
اردو
हिंदी
Bahasa Melayu
ພາສາລາວ
Кыргыз тили
Тоҷикӣ
ກ່ອນທີ່ຈະອອກເດີນທາງໄປເຮັດວຽກຢູ່ປະເທດຍີ່ປຸ່ນໃນນາມເປັນ SSW
ພາບລວມຂອງຂັ້ນຕອນ
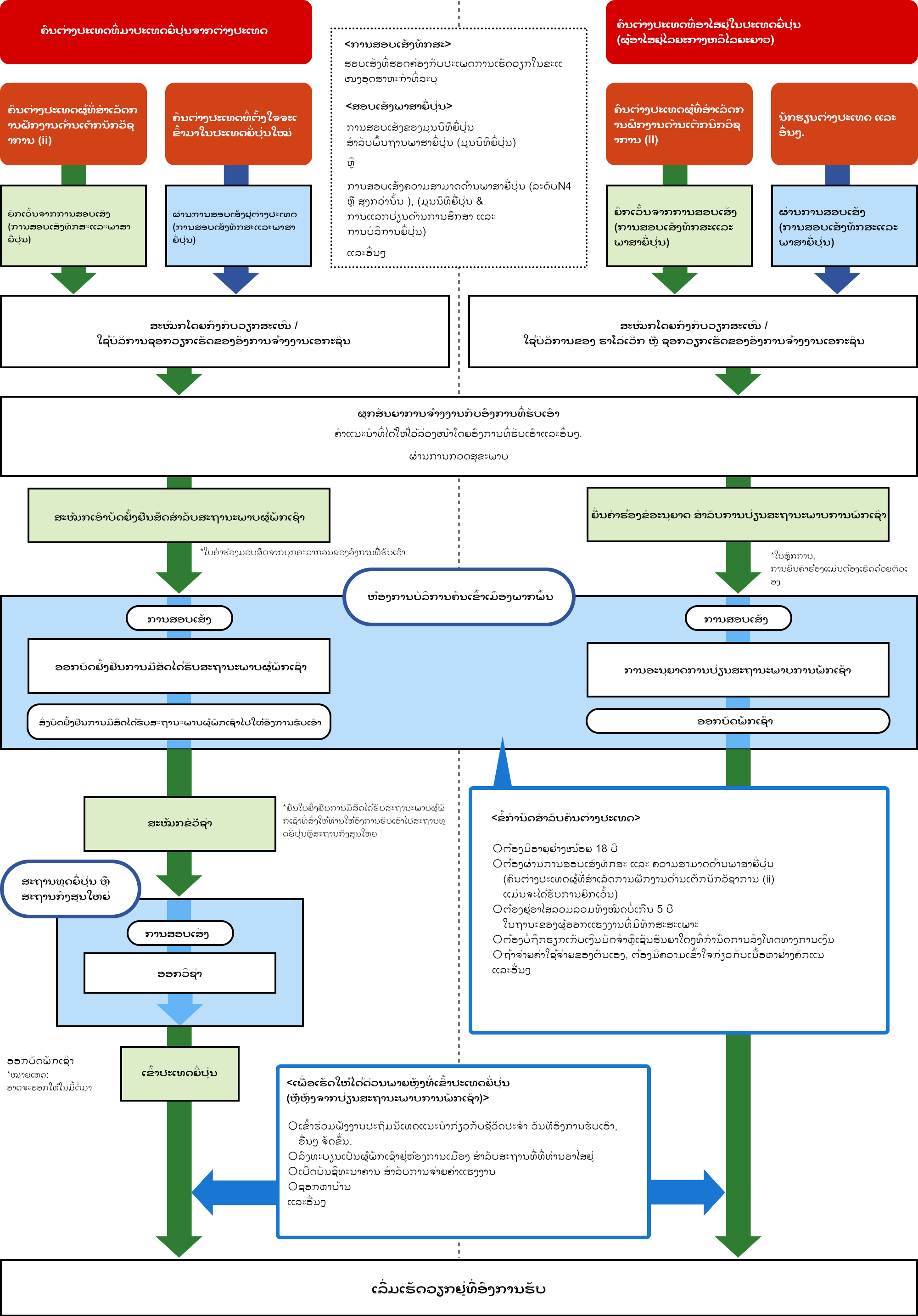
ກະລຸນາເບິ່ງພາບລວມຂອງຂັ້ນຕອນ ຕະຫຼອດເຖິງການເຮັດວຽກຢູ່ປະເທດຍີ່ປຸ່ນໃນນາມເປັນ SSW ດ້ານລຸ່ມນີ້. (ຕາຕະລາງຕໍ່ໄປນີ້ແມ່ນໄດ້ອະທິບາຍກ່ຽວກັບ SSW (i).) ເຖິງຢ່າງໃດກໍ່ຕາມ, ກະລຸນາຮັບຊາບວ່າຂັ້ນຕອນຕ່າງໆຈະແຕກຕ່າງກັນເລັກນ້ອຍຂື້ນກັບປະເທດ. ບາງປະເທດກໍ່ມີຂັ້ນຕອນພາຍໃນປະເທດຂອງຕົນເອງ (ສຳລັບລາຍລະອຽດ ແມ່ນກະລຸນາຕິດຕໍ່ສະຖານທູດຍີ່ປຸ່ນໃນແຕ່ລະປະເທດ ຫຼື ໜ່ວຍງານປະເທດຂອງທ່ານທີ່ຮັບຜິດຊອບໃນການສົ່ງແຮງງານໄປຕ່າງປະເທດ).



- ※1ສອບເສັງທີ່ສອດຄ່ອງກັບປະເພດການເຮັດວຽກໃນຂະແໜງອຸດສາຫະກຳທີ່ລະບຸ
- ※2- ການສອບເສັງຂອງມູນນິທິຍີ່ປຸ່ນ ສຳລັບພື້ນຖານພາສາຍີ່ປຸ່ນ (ມູນນິທິຍີ່ປຸ່ນ)
- ການສອບເສັງຄວາມສາມາດດ້ານພາສາຍີ່ປຸ່ນ (ລະດັບN4 ຫຼື ສູງກວ່ານັ້ນ ), (ມູນນິທິຍີ່ປຸ່ນ & ການແລກປ່ຽນດ້ານການສຶກສາ ແລະ ການບໍລິການຍີ່ປຸ່ນ) - ※3
◯ ຕ້ອງມີອາຍຸຢ່າງໜ້ອຍ 18 ປີ
◯ ຕ້ອງຜ່ານການສອບເສັງທັກສະ ແລະ ຄວາມສາມາດດ້ານພາສາຍີ່ປຸ່ນ (ຄົນຕ່າງປະເທດຜູ້ທີ່ສຳເລັດການຝຶກງານດ້ານເຕັກນິກວິຊາການ (ii) ແມ່ນຈະໄດ້ຮັບການຍົກເວັ້ນ)
◯ ຕ້ອງຢູ່ອາໄສລວມລວມທັງໝົດບໍ່ເກີນ 5 ປີ ໃນຖານະຂອງຜູ້ອອກແຮງງານທີ່ມີທັກສະສະເພາະ
◯ ຕ້ອງບໍ່ຖືກຮຽກເກັບເງິນມັດຈຳຫຼືເຊັນສັນຍາໃດໆທີ່ກຳນົດການລົງໂທດທາງການເງິນ
◯ ຖ້າຈ່າຍຄ່າໃຊ້ຈ່າຍຂອງຕົນເອງ, ຕ້ອງມີຄວາມເຂົ້າໃຈກ່ຽວກັບເນື້ອຫາຢ່າງຄັກແນ
ແລະອື່ນໆ - ※4
◯ ເຂົ້າຮ່ວມຟັງງານປະຖົມນິເທດແນະນຳກ່ຽວກັບຊີວິດປະຈຳ ວັນທີອົງການຮັບເອົາ, ອື່ນໆ ຈັດຂຶ້ນ.
◯ ລົງທະບຽນເປັນຜູ້ພັກເຊົາຢູ່ຫ້ອງການເມືອງ ສຳລັບສະຖານທີ່ທີ່ທ່ານອາໄສຢູ່
◯ ເປີດບັນຊີທະນາຄານ ສຳລັບການຈ່າຍຄ່າແຮງງານ
◯ ຊອກຫາບ້ານ
ແລະອື່ນໆ
ກ່ຽວກັບການສອບເສັງ
①ການສອບເສັງຄວາມສາມາດດ້ານພາສາຍີ່ປຸ່ນ (ສະເພາະແຕ່ SSW (i))
ເພື່ອໃຫ້ໄດ້ສະຖານະພາບການພັກເຊົາຂອງ "ຜູ້ອອກແຮງງານທີ່ມີທັກສະສະເພາະ(i)", ທ່ານຈຳເປັນຕ້ອງຜ່ານການສອບເສັງຂອງມູນນິທິຍີ່ປຸ່ນ ສຳລັບພື້ນຖານພາສາຍີ່ປຸ່ນ (JFT-Basic) ຫຼື ຜ່ານລະດັບ N4 ຂອງການສອບເສັງຄວາມສາມາດດ້ານພາສາຍີ່ປຸ່ນ (JLPT), ເຊິ່ງດຳເນີນໃນຍີ່ປຸ່ນຫຼືປະເທດອື່ນ. (ແຕ່ຍົກເວັ້ນສຳລັບ SSW (ii))
- - ເວັບໄຊທ໌ທາງການຂອງການສອບເສັງຂອງມູນນິທິຍີ່ປຸ່ນສຳ ລັບພື້ນຖານພາສາຍີ່ປຸ່ນ (JFT-Basic), ສະບັບພາສາອັງກິດ (ມູນນິທິຍີ່ປຸ່ນ)

- - ເວັບໄຊທ໌ທາງການຂອງການສອບເສັງຄວາມສາມາດດ້ານພາສາຍີ່ປຸ່ນ (JLPT), ສະບັບພາສາອັງກິດ (ມູນນິທິຍີ່ປຸ່ນ & ການແລກປ່ຽນດ້ານການສຶກສາ ແລະ ການບໍລິການຍີ່ປຸ່ນ)

* ສຳລັບວຽກງານດ້ານການພະຍາບານ, ທ່ານແມ່ນຍັງຈະຕ້ອງຜ່ານການທົດສອບການປະເມີນຜົນດ້ານພາສາຍີ່ປຸ່ນດ້ານການດູແລພະຍາບານນຳອີກ.
②ການສອບເສັງທັກສະ
ເພື່ອໃຫ້ໄດ້ສະຖານະພາບຂອງການພັກເຊົາຜູ້ອອກແຮງງານທີ່ມີທັກສະສະເພາະ, ທ່ານຈະຕ້ອງຜ່ານການທົດສອບຄວາມສາມາດ ສຳລັບແຕ່ລະຂະແໜງອຸດສະຫະກຳທີ່ລະບຸໄວ້, ເຊິ່ງດຳເນີນໃນຍີ່ປຸ່ນຫຼືປະເທດອື່ນ.
ການແນະນຳກ່ຽວກັບປະສົບການຕ່າງໆຂອງ SSWs ໃນປະເທດຍີ່ປຸ່ນ
ວິດີໂອຕໍ່ໄປນີ້ແມ່ນຖືກສ້າງຂຶ້ນໃນເດືອນມີນາ ປີ 2022. ໃນເດືອນເມສາ ປີ 2024, “ອຸດສາຫະກຳວັດຖຸດິບແລະ ຂະບວນການ” ໄດ້ປ່ຽນເປັນ “ອຸດສາຫະກຳການຜະລິດຜະລິດຕະພັນອຸດສາຫະກໍາ”.




















